Поздравляем с Новым годом и Рождеством!!!
Ознакомиться с графиком работы розничных магазинов в праздничные дни можно здесь.
Все заказы на сайте принимаются в автоматическом режиме и будут обработаны в первый рабочий день!!!
Ваш город:
Корзина Сантехника по брендам Лидеры продаж Акции Новинки Доставка Способы оплаты О компании Контакты +7 (343) 379-03-61
Проводной комнатный терморегулятор ZigBee 230В Salus QANTUM белый SQ610
Проводной комнатный терморегулятор ZigBee 230В Salus QANTUM белый SQ610

Проводной комнатный терморегулятор ZigBee 230В Salus QANTUM белый SQ610

В наличии
Удобные способы
оплаты
Привезем гарантийный
талон, товарный
и кассовый чеки
Всегда актуальные
цены на сайте
Гарантируем безопасность всех переданных данных

Описание

SALUS Проводной электронный терморегулятор Quantum SQ610

Проводной электронный программируемый встраиваемый терморегулятор Quantum

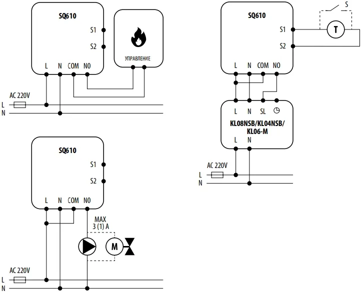
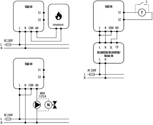
Ультратонкий терморегулятор с датчиком влажности, для установки в подрозеточную коробку, с питанием 220В.Уникальной особенностью этого регулятора является возможность беспроводного управления устройствами серии SALUS SMART HOME и проводное управление устройствами, который подключается непосредственно к нему (например, котел, насос и т.д.).

Основные свойства:

  • отображает текущую влажность помещения за счет встроенного датчика влажности
  • произвольное количество периодов программирования
  • многофункциональный вход имеет возможность выбора алгоритма управления: ITLC, гистерезис ± 0,5°C или ± 0,25° c, приводом THB
  • функция VP (защита клапанов)
  • возможность выбора трех вариантов функции комфортного теплого пола
  • имеет PIN код блокировки и возможность ограничить заданную температуру
  • имеет многофункциональный вход: датчик температуры (пол или воздух), датчик присутствия, запуск правил
  • установка в подрозеточную коробку Ø 60 мм
  • действует как ретранслятор для увеличения - охвата сети ZigBee